本系logo
  • English
  • 高中專區
  • Prospective Students
  • 東海大學首頁
  • 網站地圖
  • 繁體中文
  • 繁體中文 English
  • English
  • 高中專區
  • Prospective Students
  • 東海大學首頁
  • 網站地圖
  • 繁體中文
  • 最新消息
  • 系所介紹
    • 院長的話
    • 歷任院長
    • 本院系簡介
    • 教育目標與核心能力
    • 設備資源
    • 研究中心
    • 系所位置圖
    • 年報專區
    • 未來出路
  • 師資成員
  • 學制與課程
    • 博士班
    • 碩士班
    • 碩士在職專班
    • 碩士班先修課程
    • 學士班
      • 學士班 
      • 企業法律學程
      • 微學程申請
      • 微學程介紹
      • 勤學專案--讀書會補助申請辦法
      • 勤學專案--讀書會花絮
      • 實習課程
      • 轉學生專區
    • 課程地圖
      • 博士班
      • 碩士班
      • 日間部
      • 進修部
      • 碩專班
    • 法律學院開課明細查詢
    • 國際交流
  • 學術研究
    • 東海法學研究
      • 徵稿暨相關規定
      • 訂購辦法
      • 各期目錄
      • 現任編輯委員
      • 最新現刊
    • 專任教師
      • 專任教師網頁
  • 招生資訊
    • 本院學生報考本院碩士班補助
    • 各學制招生簡章
    • 外國學生申請入學
    • 大陸地區學生入學
    • 新鮮人園地
    • 法律學系碩士班研究生逕修讀博士學位
  • 系友專區
    • 歡迎系友回娘家
    • 法律學系發展基金
      • 法律學系發展基金 
      • 我要捐款
      • 收支明細表暨捐款芳名錄
    • 就業輔導
    • 畢業生追蹤機制及落實情形
  • 文件下載
  • 繁體中文 English
  1. 首頁
  2. 最新消息
  3. 2023(暑期)本院教員獲邀赴日擔任東京大學....
系所公告
碩士在職專班
榮譽事蹟
學術暨演講活動
獎學金
企業徵才與實習
法律服務社
高中生專區
Prospective Students

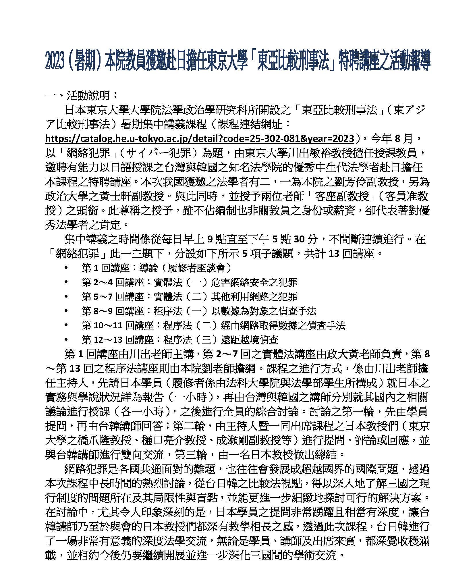
2023(暑期)本院教員獲邀赴日擔任東京大學「東亞比較刑事法」特聘講座之活動報導

  • 日期 : 2023-08-24
  • 分類 :
  • 點閱 : 1280
 

  • 下一則台德交流活動--德國耶拿大學公法學教授一 Prof. Dr. Matthias Knauff來台訪問 (202....

  • 上一則新生家長親職講座--2023/09/07

回列表

單位簡介

師資成員

學術研究

招生資訊

獎助學金

文件下載

本系qrcool
TEL:(04)23590229
(04)23590121#36600-36604
FAX:(04)23597549
Email:law@thu.edu.tw
407224 台中市西屯區臺灣大道四段1727號   
2026 © All Rights Reserved.